为推动广东省建设循环经济、生态文明、绿色制造等工作,促进相关行业绿色化、循环化高质量发展,增强标准有效供给,协会制定了《广东省循环经济和资源综合利用协会团体标准管理办法》(粤循综协﹝2019﹞60号),针对团体标准制修订的各环节进行规范化建设,符合《中华人民共和国标准化法》(2017年版)和《团体标准管理规定》(国标委联﹝2019﹞1号)的要求。
协会团体标准制订工作于2017年启动团体标准筹备事宜,于2018年1月正式发布《广东省循环经济和资源综合利用协会团体标准管理办法(试行)》(粤循综协﹝2018﹞2号),于2019年8月发布《广东省循环经济和资源综合利用协会团体标准管理办法》(粤循综协﹝2019﹞60号)。到2021年1月,我协会已经公布20项团体标准的制订,其中涉及固体废物综合利用技术、固体废物管理、绿色产业链管理等方面。
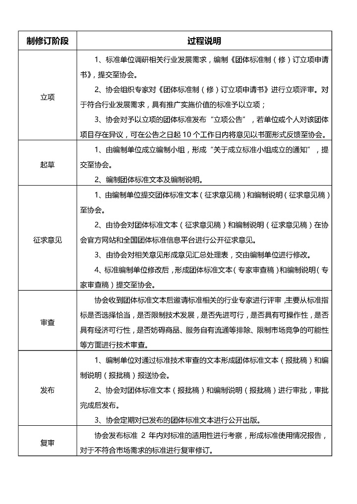
标准编制流程及相关材料
