废旧锂电池正式列入固体废物管理,开启环保与资源回收新篇章
2024-04-11
次
分享到:
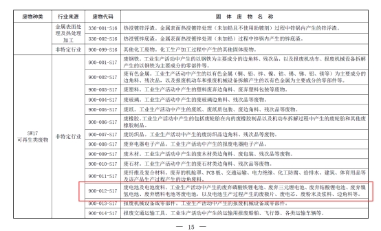
在最新修订的《固体废物分类与代码目录》中,国家生态环境部将废旧锂电池正式列入固体废物管理范畴,标志着对这一日益增长的废弃物种类采取了更为严格的管理措施。此举旨在促进废旧锂电池的有效回收利用,减少环境污染,并推动资源的可持续利用。
废旧锂电池,由于其在电动车、移动电子设备等领域的广泛应用,产量急剧增加。然而,不当处理这些废弃物会对环境造成严重污染,包括土壤和水资源污染,以及对生态系统的潜在威胁。正式纳入固体废物管理,废旧锂电池的回收、运输、储存、处理和处置活动将受到更为严格的监管和标准化要求。
这一政策变动不仅有助于保护环境,减少污染,而且对于促进废旧锂电池回收利用产业的发展具有重要意义。通过加强废旧锂电池的管理,可以促进资源回收利用行业的技术创新和产业升级,同时为电动车和可再生能源行业的可持续发展提供支撑。
将废旧锂电池纳入固体废物管理是国家对当前环境保护和资源可持续利用挑战的积极响应。这不仅有利于提高废旧锂电池的回收率,减少环境污染,还将推动相关产业的发展,对经济社会的可持续发展产生深远影响。

