广东省工业和信息化厅关于下达2023年省级深入打好污染防治攻坚战专项资金(绿色循环发展)项目计划(第二批)的通知
2023-02-01
次
来源:广东省工业和信息化厅
分享到:
粤工信节能函〔2023〕1号
省财政厅,有关单位:
根据《广东省省级财政专项资金管理办法(试行)》(粤府〔2018〕120号)和《省工业和信息化厅经管专项资金管理办法》(粤财工〔2019〕115号)有关规定,结合省财政年度预算安排,现将2023年省级深入打好污染防治攻坚战专项资金(绿色循环发展)项目计划(第二批)下达给你们。
请有关单位抓紧按要求支出经费,切实提高财政资金使用效益;增强财政专项资金绩效意识,加强资金管理使用监督和绩效目标监控,按时保质完成省下达的任务清单和绩效目标,认真做好资金管理、绩效自评、验收考评等工作。
附件:
1. 2023年省级深入打好污染防治攻坚战专项资金(绿色循环发展)使用安排额度表(第二批)
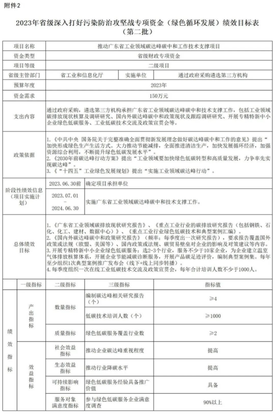
2. 2023年省级深入打好污染防治攻坚战专项资金(绿色循环发展)绩效目标表(第二批)
广东省工业和信息化厅
2023年1月30日


