广州白云山拜迪生物医药有限公司清洁生产水平评价方案公示
1适用范围
本方案适用于广州白云山拜迪生物医药有限公司清洁生产水平评价,生产水针剂、粉针剂及固体制剂的混装制剂类似制药企业可作参考。
2引用文件
GB/T 2589 综合能耗计算通则
GB/T 11914水质化学需氧量的测定 重铬酸盐法
HJ/T 56固定污染源排气中二氧化硫的测定 碘量法
HJ/T 57固定污染源排气中二氧化硫的测定 定电位电解法
GB/T24001环境管理体系要求及使用指南
HJ/T425-2008清洁生产标准制定技术导则
3术语和定义
3.1 清洁生产
不断采取改进设计、使用清洁的能源和原料、采用先进的工艺技术与设备、改善管理、综合利用等措施,从源头削减污染,提高资源利用率,减少或者避免生产、服务和产品使用过程中污染物的产生和排放,以减轻或消除对人类健康和环境的危害。
3.2水针剂制造
指用生物菌种扩增、发酵制造原液,通过罐装、冻干形成各种水针剂药物的过程。
3.3水污染物排放指标
污水处理装置排放口的污水量和污染物种类、排放量或浓度。
4技术要求
4.1指标分类与分级
4.1.1指标分类
本方案将清洁生产标准分为如下三类:
a)资源能源利用指标;
b)污染物排放指标;
c)环境管理要求。
4.1.2指标分级
本方案规定了混装制剂制造行业生产过程清洁生产水平的三级技术指标:
a)一级:国家清洁生产领先水平;
b)二级:国家清洁生产先进水平;
C)三级:国家清洁生产基本水平。
4.2指标要求
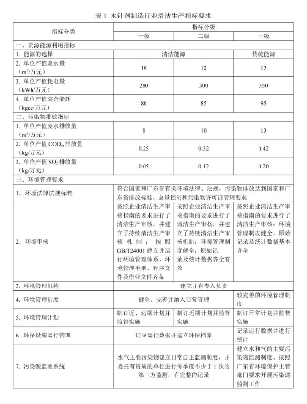
水针剂制造行业清洁生产指标要求见表1。
表1 水针剂制造行业清洁生产指标要求

5计算方法
5.1单位产值取水量(m3/万元)
单位产值取水量=除生活办公外所有部门取水量(m3)/产品产值(万元)
5.2单位产值耗电量(kWh/万元)
单位产值耗电量=除生活办公外所有部门耗电量(kWh)/产品产值(万元)
5.3单位产值综合能耗(kgce/万元)
单位产值综合能耗=除生活办公外所有部门综合能耗(kgce)/产品产值(万元)
5.4单位产值废水排放量(m3/万元)
单位产值废水排放量=除生活办公外所有部门废水排放量(m)/产品产值(万元)
5.5单位产值CODcr排放量(kg/万元)
单位产值CODcr排放量=除生活办公外所有部门废水排放的CODcr量(kg)/产品产值(万元)
5.6单位产值SO2排放量(kg/万元)
单位产值SO2排放量=锅炉废气排放的S02量(kg)/产品产值(万元)
6本方案由广州白云山拜迪生物医药有限公司编制并负责解释。
